https://www.acmicpc.net/problem/2531
2531번: 회전 초밥
첫 번째 줄에는 회전 초밥 벨트에 놓인 접시의 수 N, 초밥의 가짓수 d, 연속해서 먹는 접시의 수 k, 쿠폰 번호 c가 각각 하나의 빈 칸을 사이에 두고 주어진다. 단, 2 ≤ N ≤ 30,000, 2 ≤ d ≤ 3,000, 2 ≤
www.acmicpc.net
[문제]
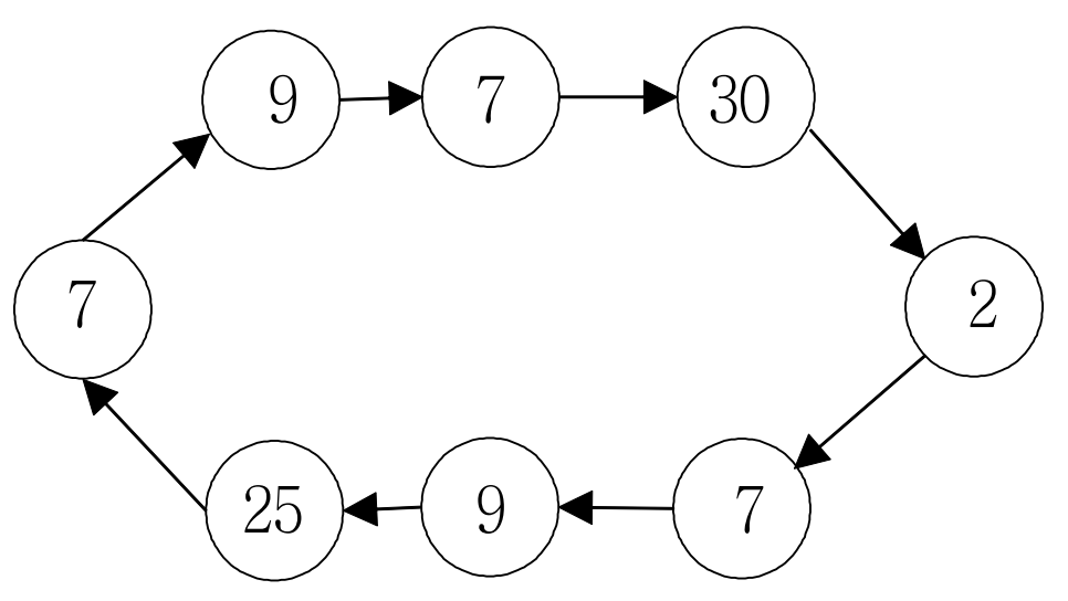
회전 초밥 음식점에는 회전하는 벨트 위에 여러 가지 종류의 초밥이 접시에 담겨 놓여 있고, 손님은 이 중에서 자기가 좋아하는 초밥을 골라서 먹는다. 초밥의 종류를 번호로 표현할 때, 다음 그림은 회전 초밥 음식점의 벨트 상태의 예를 보여주고 있다. 벨트 위에는 같은 종류의 초밥이 둘 이상 있을 수 있다.

새로 문을 연 회전 초밥 음식점이 불경기로 영업이 어려워서, 다음과 같이 두 가지 행사를 통해서 매상을 올리고자 한다.
- 원래 회전 초밥은 손님이 마음대로 초밥을 고르고, 먹은 초밥만큼 식대를 계산하지만, 벨트의 임의의 한 위치부터 k개의 접시를 연속해서 먹을 경우 할인된 정액 가격으로 제공한다.
- 각 고객에게 초밥의 종류 하나가 쓰인 쿠폰을 발행하고, 1번 행사에 참가할 경우 이 쿠폰에 적혀진 종류의 초밥 하나를 추가로 무료로 제공한다. 만약 이 번호에 적혀진 초밥이 현재 벨트 위에 없을 경우, 요리사가 새로 만들어 손님에게 제공한다.
위 할인 행사에 참여하여 가능한 한 다양한 종류의 초밥을 먹으려고 한다. 위 그림의 예를 가지고 생각해보자. k=4이고, 30번 초밥을 쿠폰으로 받았다고 가정하자. 쿠폰을 고려하지 않으면 4가지 다른 초밥을 먹을 수 있는 경우는 (9, 7, 30, 2), (30, 2, 7, 9), (2, 7, 9, 25) 세 가지 경우가 있는데, 30번 초밥을 추가로 쿠폰으로 먹을 수 있으므로 (2, 7, 9, 25)를 고르면 5가지 종류의 초밥을 먹을 수 있다.
회전 초밥 음식점의 벨트 상태, 메뉴에 있는 초밥의 가짓수, 연속해서 먹는 접시의 개수, 쿠폰 번호가 주어졌을 때, 손님이 먹을 수 있는 초밥 가짓수의 최댓값을 구하는 프로그램을 작성하시오.
[입력 조건]
- 첫 번째 줄에는 회전 초밥 벨트에 놓인 접시의 수 N, 초밥의 가짓수 d, 연속해서 먹는 접시의 수 k, 쿠폰 번호 c가 각각 하나의 빈 칸을 사이에 두고 주어진다. 단, 2 ≤ N ≤ 30,000, 2 ≤ d ≤ 3,000, 2 ≤ k ≤ 3,000 (k ≤ N), 1 ≤ c ≤ d이다. 두 번째 줄부터 N개의 줄에는 벨트의 한 위치부터 시작하여 회전 방향을 따라갈 때 초밥의 종류를 나타내는 1 이상 d 이하의 정수가 각 줄마다 하나씩 주어진다.
[코드]
import java.util.*;
public class BaekJoon_2531 {
public static void main(String[] args) {
Scanner sc=new Scanner(System.in);
int n=sc.nextInt(); // 접시 수
int d=sc.nextInt(); // 초밥 가짓수
int k=sc.nextInt(); // 연속해서 먹는 초밥의 수
int c=sc.nextInt(); // 쿠폰 번호
int[] sushibelt=new int[n];
int[] eated=new int[d+1];
for(int i=0;i<n;i++)
sushibelt[i]=sc.nextInt();
// 회전초밥의 0번부터 k개의 초밥을 연속해서 먹었을 때 먹을 수 있는 초밥의 가짓수 구하기
int count=0;
for(int i=0;i<k;i++) {
if(eated[sushibelt[i]]==0) // 아직 먹지 않은 초밥 종류면 count 증가
count++;
eated[sushibelt[i]]++; // 해당 초밥을 먹었다고 표시
}
// 슬라이딩 윈도우 & 투포인트
int max=count;
for(int i=0;i<n;i++) {
if(max<=count) { // 최댓값 갱신
if(eated[c]==0) // 쿠폰 초밥을 안먹은 경우 +1
max=count+1;
else // 이미 쿠폰 초밥과 같은 먹은 경우
max=count;
}
// end 포인트 증가
int end=(i+k)%n;
if(eated[sushibelt[end]]==0) // 아직 먹지 않은 초밥 종류인 경우 count 증가
count++;
eated[sushibelt[end]]++; // 먹었다고 표시
// start 포인트 감소
eated[sushibelt[i]]--;
if(eated[sushibelt[i]]==0) // 같은 초밥을 먹지 않은 경우 가짓수도 감소
count--;
}
System.out.println(max);
}
}
[고찰]
이번 문제는 투포인터와 슬라이딩 윈도우를 사용하여 해결하는 문제였다. 투포인터 문제는 많이 풀어보지 않아 구글 검색을 통해 다른 사람의 코드를 참고하며 해결하였다. 그 과정에서 sushibelt 배열과 eated 배열이 의미하는 것만 이해한다면 쉽게 해결할 수 있었다.
sushibelt[i]는 인덱스 i번째에 있는 초밥의 번호를 저장하고 있고, eated[i]는 인덱스 i번호를 가지고 있는 초밥을 먹었는지(!=0) 먹지 않았는지(==0)의 여부를 저장하고 있는 배열이다. 또한 회전초밥 테이블은 원형으로 회전하지만 1차원 배열에서 % 연산을 사용하여 구현하면 되었다.
'백준' 카테고리의 다른 글
| [백준_12919번] A와 B 2 (0) | 2023.09.15 |
|---|---|
| [백준_1522번] 문자열 교환 (0) | 2023.09.13 |
| [백준_17615] 볼 모으기 (0) | 2023.08.29 |
| [백준_1446번] 지름길 (0) | 2023.08.29 |
| [백준_9095번] 1, 2, 3 더하기 (0) | 2023.08.25 |