https://www.acmicpc.net/problem/15961
15961번: 회전 초밥
첫 번째 줄에는 회전 초밥 벨트에 놓인 접시의 수 N, 초밥의 가짓수 d, 연속해서 먹는 접시의 수 k, 쿠폰 번호 c가 각각 하나의 빈 칸을 사이에 두고 주어진다. 단, 2 ≤ N ≤ 3,000,000, 2 ≤ d ≤ 3,000, 2
www.acmicpc.net
[문제]
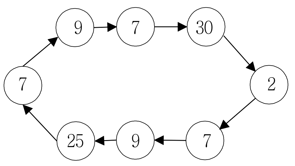
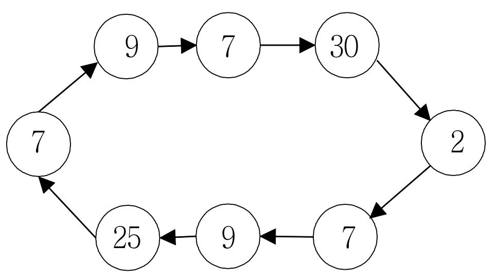
회전 초밥 음식점에는 회전하는 벨트 위에 여러 가지 종류의 초밥이 접시에 담겨 놓여 있고, 손님은 이 중에서 자기가 좋아하는 초밥을 골라서 먹는다. 초밥의 종류를 번호로 표현할 때, 다음 그림은 회전 초밥 음식점의 벨트 상태의 예를 보여주고 있다. 벨트 위에는 같은 종류의 초밥이 둘 이상 있을 수 있다.

새로 문을 연 회전 초밥 음식점이 불경기로 영업이 어려워서, 다음과 같이 두 가지 행사를 통해서 매상을 올리고자 한다.
- 원래 회전 초밥은 손님이 마음대로 초밥을 고르고, 먹은 초밥만큼 식대를 계산하지만, 벨트의 임의의 한 위치부터 k개의 접시를 연속해서 먹을 경우 할인된 정액 가격으로 제공한다.
- 각 고객에게 초밥의 종류 하나가 쓰인 쿠폰을 발행하고, 1번 행사에 참가할 경우 이 쿠폰에 적혀진 종류의 초밥 하나를 추가로 무료로 제공한다. 만약 이 번호에 적혀진 초밥이 현재 벨트 위에 없을 경우, 요리사가 새로 만들어 손님에게 제공한다.
위 할인 행사에 참여하여 가능한 한 다양한 종류의 초밥을 먹으려고 한다. 위 그림의 예를 가지고 생각해보자. k=4이고, 30번 초밥을 쿠폰으로 받았다고 가정하자. 쿠폰을 고려하지 않으면 4가지 다른 초밥을 먹을 수 있는 경우는 (9, 7, 30, 2), (30, 2, 7, 9), (2, 7, 9, 25) 세 가지 경우가 있는데, 30번 초밥을 추가로 쿠폰으로 먹을 수 있으므로 (2, 7, 9, 25)를 고르면 5가지 종류의 초밥을 먹을 수 있다.
회전 초밥 음식점의 벨트 상태, 메뉴에 있는 초밥의 가짓수, 연속해서 먹는 접시의 개수, 쿠폰 번호가 주어졌을 때, 손님이 먹을 수 있는 초밥 가짓수의 최댓값을 구하는 프로그램을 작성하시오.
[입력 조건]
첫 번째 줄에는 회전 초밥 벨트에 놓인 접시의 수 N, 초밥의 가짓수 d, 연속해서 먹는 접시의 수 k, 쿠폰 번호 c가 각각 하나의 빈 칸을 사이에 두고 주어진다. 단, 2 ≤ N ≤ 3,000,000, 2 ≤ d ≤ 3,000, 2 ≤ k ≤ 3,000 (k ≤ N), 1 ≤ c ≤ d이다. 두 번째 줄부터 N개의 줄에는 벨트의 한 위치부터 시작하여 회전 방향을 따라갈 때 초밥의 종류를 나타내는 1 이상 d 이하의 정수가 각 줄마다 하나씩 주어진다.
[코드]
import java.util.*;
public class BaekJoon_15961 {
static int[] food, visited;
static int n,d,k,c,result=0;
public static void main(String[] args) {
// TODO Auto-generated method stub
Scanner sc=new Scanner(System.in);
n=sc.nextInt(); // 벨트에 놓인 접시의 수
d=sc.nextInt(); // 초밥 가지의 수
k=sc.nextInt(); // 연속해서 먹는 접시의 수
c=sc.nextInt(); // 쿠폰 번호
food=new int[n]; // 밸트에 놓인 초밥의 번호
visited=new int[d+1]; // 각 번호의 초밥을 먹었는지 확인하는 방문 체크 배열
for(int i=0;i<n;i++)
food[i]=sc.nextInt();
sliding_window();
System.out.println(result);
}
// 연속 k개의 초밥을 먹었을 때 가장 많은 종류를 먹을 수 있는 수 -> 슬라이딩 윈도우로 구하기
static void sliding_window() {
int eat=0;
// 일단 차례대로 k개의 초밥을 먹는다
for(int i=0;i<k;i++) {
if(visited[food[i]]==0) // 아직 초밥을 먹지 않았다면
eat++; // 먹은 가짓수 +1
visited[food[i]]++; // 먹은 초밥의 번호에 해당하는 방문 배열 값 +1
}
result=eat;
// 연속적인 k개의 집단을 오른쪽으로 한칸씩 밀면서 값 갱신
for(int i=1;i<n;i++) {
if(result<=eat) {
if(visited[c]==0)
result=eat+1;
else
result=eat;
}
// 이전 값(=가장 왼쪽에 있는 값) 집단에서 빼주기
visited[food[i-1]]--;
/*
* i번호의 초밥을 집단에서 뺐을때 visited 값이 0이 됐다는 의미는
* i번호의 초밥을 중복적으로 먹지 않았다는 의미 -> 먹은 가짓수 -1 해주어야 한다.
*/
if(visited[food[i-1]]==0)
eat--;
/*
* 현재 k개의 집단 중 가장 왼쪽 값을 가리키고 있기 때문에
* 다음 칸의 값을 포함시키기 위해서는 i+k-1을 해주어야 한다.
* -1은 배열 인덱스가 0부터 시작하기 때문, 추가적으로 벨트는 원형으로 이어져 있기 때문에
* %n한 값을 사용해야 인덱스 초과 오류가 발생하지 않는다.
*/
if(visited[food[(i+k-1)%n]]==0) // 새롭게 집단에 추가된 초밥 번호를 먹은 적이 없다면
eat++; // 가짓수 증가
visited[food[(i+k-1)%n]]++; // visited 값 증가
}
}
}
[고찰]
이번 문제는 문제를 읽고 어떻게 풀어야 할지 감이 잘 잡히지 않아 다른 사람의 풀이를 참고해가며 풀었다. 그럼에도 틀리게 구현한 부분이 많아 오답처리를 많이 받았다..
우선 이번 문제를 해결하기 위해 사용해야 하는 방법은 슬라이딩 윈도우이다. 배열의 처음부터 k개의 집단을 묶고 한 칸씩 옆으로 집단을 밀면서 값을 갱신해나가야 한다.
이때 각 번호의 초밥을 먹은적이 있는지, 있다면 중복된 번호의 초밥을 몇 번 먹었는지 체크하는 visited 배열을 사용해야 한다. 해당 문제에서 구해야 하는 값은 총 몇 개의 초밥을 먹었는지가 아니라 중복되지 않게 먹은 초밥의 번호의 수를 구하는 문제이기 때문이다. 또한 초밥 벨트는 원형처럼 이어져있기 때문에 배열 인덱스 오류를 범하지 않도록 모듈러 값을 사용해주어야 한다.
이 두 부분이 문제를 풀면서 놓치기 쉬어 틀렸던 부분이다. 다음에 한 번 더 풀어보면 좋을것 같은 문제라고 느꼈다.
'백준' 카테고리의 다른 글
| [백준_2606번] 바이러스 (0) | 2023.03.10 |
|---|---|
| [백준_1644번] 소수의 연속합 (0) | 2022.02.11 |
| [백준_9024번] 두 수의 합 (0) | 2022.02.10 |
| [백준_1744번] 수 묶기 (0) | 2022.02.10 |
| [백준_2075번] N번째 큰 수 (0) | 2022.02.08 |